首页
11
首页
平面广告
精品平面广告设计素材
近期更新
31454
张
海报设计
招聘海报
教育培训
地产海报
汽车销售
美容养生
消防安全
假期旅游
冬季海报
饮品海报
美食营销
展板展架
医疗展板
金融理财
美食展板
健身运动
企业宣传
校园安全
科技展板
心理健康
节能环保
中医文化
产品包装
海鲜包装
茶叶包装
零食包装
水果包装
包装样机
大米包装
鸭蛋包装
果脯包装
五谷包装
护肤包装
精美画册
企业画册
产品画册
科技画册
旅游画册
医疗画册
校园画册
环保画册
建筑地产
儿童成长
茶叶文化
宣传折页
企业折页
医疗折页
旅游折页
金融投资
超市宣传
招生培训
餐饮美食
皮肤管理
家居装修
牙科医院
名片卡片
商务名片
美食名片
医院诊所
宠物店铺
工作证
生日贺卡
活动邀请
餐饮卡券
活动卡券
桌卡桌牌
文化墙
精品文化墙设计素材
近期更新
2319
张
企业文化
公司简介
团队风采
企业荣誉
职工之家
走廊文化
励志标语
能源汽车
食堂文化
创客空间
业绩榜墙
校园文化
学普通话
名人名言
教师风采
武术文化
体育运动
儒学经典
食品安全
美术绘画
阅览图书
音乐培训
主题文化
光辉历程
工作报告
廉政文化
警营文化
文明实践
法治文化
乡村振兴
公开栏墙
红色书屋
全民反诈
楼梯文化
发展历程
校园文化
风采形象
学习精神
社区文化
医疗文化
关爱母婴
护士站墙
心理驿站
中医文化
医院诊所
展馆设计
企业展馆
科技展馆
学习精神
警营文化
交通安全
雕塑
乡村雕塑
廉政文化
法治雕塑
垃圾分类
节日雕塑
光盘行动
文明城市
民族团结
运动雕塑
户外雕塑
墙绘文化
乡村振兴
农耕文化
体育运动
学习标语
民族团结
围挡文化
地产营销
工地安全
草皮围挡
施工生产
商业招商
设计元素
精品设计元素设计素材
近期更新
54476
张
数字艺术
美食甜品
企业精神
产品家电
免抠背景
季节元素
人物形象
景点地标
企业插画
未来科幻
电商购物
精美插画
国潮插画
情侣插画
扁平插画
动物萌宠
城市印象
古风人物
马年插画
中华料理
手绘植物
医疗插画
字体设计
毛笔字体
Q版字体
立体字体
红色标语
运动标语
企业励志
开业酬宾
餐饮标语
英文字母
数字元素
免抠元素
国潮祥云
光晕光效
边框素材
Q版动物
人物免抠
植物花草
剪影造型
红色素材
水果蔬菜
爱心造型
模型素材
科技模型
室内设计
人物模型
卡通动物
美食模型
手势模型
医疗模型
电商展台
金融理财
汽车模型
背景图片
古风背景
红色底图
科技背景
商务黑金
医疗背景
渐变炫彩
环保背景
烟雾背景
舞台背景
脉冲波图
美陈布置
精品美陈布置设计素材
近期更新
2162
张
活动布置
商场开业
促销美陈
企业年会
欢迎回家
浪漫告白
网红直播
科技航空
生日美陈
春节美陈
年货大街
夏季美陈
火锅美食
超市促销
缤纷水果
地产营销
集市美食
饮品促销
开业活动
体育活动
教育培训
潮越宇宙
节日美陈
感恩有你
圣诞宠粉
福启新年
浪漫约会
欢度元宵
女神专场
快乐植树
美陈造型
门头美陈
堆头美陈
打卡美陈
礼盒美陈
橱窗美陈
摊车美陈
直播美陈
车展美陈
霓虹美陈
商场货架
舞美布置
企业年会
婚礼舞美
生日派对
晚会活动
寿宴舞美
红色舞美
婚礼宴会
西式婚礼
草坪婚礼
海边婚礼
红色婚礼
复古婚礼
蓝色婚礼
中式美陈
中式地产
中式婚礼
中式年会
中式商场
中式中秋
中式春节
摄影|视频
精品摄影|视频设计素材
近期更新
13668
张
人物摄影
儿童人物
教育培训
旅游人物
时尚美女
国风人物
医生护士
学生形象
运动健身
促销购物
夏季泳装
风景摄影
旅游景点
城市建筑
海滨风情
花卉植物
蓝天白云
公路风光
民宿酒店
草原风景
沙漠戈壁
初秋氛围
美食图片
烧烤夜宵
麻辣龙虾
蛋糕甜品
夏季糖水
奶茶饮品
咖啡图片
新鲜水果
西餐牛排
中式糕点
海鲜水产
企业文化
合作共赢
勇登高峰
乘风破浪
创新灵感
马到成功
勇往直前
团队精神
大展宏图
企业效率
目标精确
实拍视频
城市建筑
森林树木
公路风光
旅游视频
初秋氛围
海滨海浪
动物视频
特写聚焦
航拍视频
延迟摄影
视频模板
企业宣传
标题演绎
舞台背景
动画相册
科技粒子
红色背景
炫酷机械
卡通视频
古风水墨
节日视频
PPT办公
精品PPT办公设计素材
近期更新
2526
张
企业PPT
室内设计
运营汇报
工作汇报
计划总结
个人简历
商业计划
企业宣传
建筑行业
企业培训
金融理财
校园PPT
毕业答辩
安全教育
学校招生
社团招新
自我介绍
教育课件
平安校园
校招宣讲
双减政策
感恩教师
主题PPT
消防安全
乡村振兴
垃圾分类
太空航天
经典故事
红色文化
旅行相册
汽车品牌
读书分享
警营文化
医疗PPT
医学讲座
牙科口腔
医院诊所
中医养生
预防近视
心理健康
化学实验
医疗急救
病例报告
护理工作
节日PPT
跨年盛典
蛇年展望
生日宴会
婚礼婚庆
时令节气
活动PPT
颁奖典礼
音乐派对
电商促销
志愿服务
团建活动
风格PPT
古韵古风
精美国潮
简约商务
卡通可爱
扁平插画
清新水彩
复古水墨
科技炫酷
手绘文艺
装饰画
精品装饰画设计素材
近期更新
2382
张
中式风格
工笔花鸟
水墨山水
金箔树木
淡雅荷花
禅意境界
新式国潮
轻奢简约
唯美花卉
抽象几何
金色麋鹿
美女人物
抽象动物
萌系卡通
宇航太空
儿童手绘
可爱猫咪
萌宠狗狗
月亮星空
手绘植物
背景墙面
万里长城
大气山水
工笔花鸟
典雅玉兰
欧式油画
立体浮雕
商业工装
中式餐饮
墙绘工装
时尚英文
企业装饰
餐厅红酒
复古装饰
地毯装饰
北欧现代
抽象纹理
民族纹样
卡通动物
花卉植物
中式风格
更多
精品素材·每日更新,全站
8
大分类,
3,800,000+
升级VIP 下载商用素材
分类
平面设计
文化墙
行业
房产地产
美容医美
风格
弥散风
国潮风
节日
传统节气
清明时节
新媒体
微信主图
媒体运营
热门城市
北京
上海
平面广告
海报
展板丨展架
节日促销
门头丨招牌
导视系统
宣传单丨折页
名片丨卡片
画册设计
春节物料
产品包装
电商淘宝
新媒体/UI
小报
证书
样机
雕塑设计
文化墙
主题文化墙
企业文化墙
校园文化墙
医疗文化墙
户外宣传栏
展馆素材
社区文化墙
墙绘文化墙
设计元素
插画
免抠元素
艺术字
免抠背景
数字艺术
模型
美陈布置
舞美设计
美陈设计
宴会布置
摄影|视频
摄影图
视频
PPT办公
企业PPT
主题PPT
节日PPT
学校PPT
个人简历
常用表格
医疗PPT
装饰画
背景墙
中式装饰画
轻奢简约装饰画
工装背景墙
地毯
CAD
图案雕花CAD
橱柜丨柜体CAD
背景墙CAD
家装展厅CAD
机房弱电素材
工装CAD素材
房产地产
地产海报
地产展板
地产美陈
商铺招商
地产标签
家装装修
地产导视
地产画册
金融理财
金融图片
企业人物
投资理财
金融展板
金融元素
金融画册
医疗健康
医疗海报
医疗展板
医生人物
医院场景
中医插画
医院导视
医院文化
中药图片
医疗折页
教育培训
学生人像
教资培训
校园环境
儿童插画
暑假招生
暑假培训
托管海报
考研攻略
教师风采
金牌讲师
英语外教
IT行业
科技峰会
5G时代
科技文化
虚拟现实
科技画册
芯片科技
直播带货
直播海报
直播美陈
直播展板
直播元素
网红带货
探店打卡
汽车行业
汽车营销
汽车展板
汽修保养
司机人物
车展美陈
汽车图片
美容医美
医美海报
医美展板
医美展架
医美人物
医美折页
美容门头
潮流风格
撕纸风
膨胀风
孟菲斯
多巴胺
机械风
插画风
酸性风格
赛博朋克
3D模型
霓虹灯
羊毛毡
CG艺术
简约风格
弥散风
毛玻璃
INS风
侘寂风
北欧风
几何风
中式风格
国潮风
新中式
民国风
剪纸风
工笔画
民族风
复古港风
传统国风
禅意风格
商务风格
黑金风
科技风
扁平化
2.5D风
中国红
微软风
鎏金风
传统节气
小雪节气
大雪节气
冬至节气
小寒节气
大寒节气
立春节气
感恩相伴
精选美陈
宣传海报
活动展板
感恩手牌
摄影艺术
字体设计
节日插画
双12盛典
活动海报
活动展板
人物插画
字体设计
电商物料
圣诞市集
圣诞美陈
宣传海报
活动展板
线下物料
圣诞插画
字体设计
人物摄影
元旦晚会
宣传海报
活动展板
元旦美陈
插画元素
氛围手牌
节目策划
摄影艺术
浓情腊八
宣传海报
活动展板
元素插画
习俗介绍
字体设计
腊八摄影
微信主图
招聘主图
美食主图
开工大吉
放假通知
节日主图
插画主图
媒体运营
运营招聘
直播培训
方案汇报
商业计划
设计培训
运营指南
手机H5
旅行H5
培训H5
招聘H5
促销H5
美食H5
节日H5
电商宣传
电商海报
电商首页
电商主图
电商元素
电商背景
购物插画
UI元素
科技图标
网页模型
UI界面
手机图标
icon
手势模型
UI样机
国内推荐
北京
上海
杭州
重庆
西藏
新疆
云南
成都
内蒙古
西安
桂林
青岛
武汉
长沙
海南
贵州
宁夏
甘肃
江西
香港
澳门
台湾
国外精选
曼谷
埃及
巴厘岛
苏梅岛
普吉岛
迪拜
德国
马来西亚
马尔代夫
越南
日本
供稿
开通VIP
个人商用VIP
查看详情
开通个人商用VIP
精品素材
高速下载
正品保障
智能抠图
智能搜索
企业商用VIP
查看详情
开通企业商用VIP
正版素材
企业下载
授权范围多
商用授权
多人协作
登录
PPT办公
当前分类>
PPT办公
>
常用表格
搜索历史 :
二级分类:
全部
企业PPT
主题PPT
节日PPT
学校PPT
个人简历
常用表格
医疗PPT
更多
收起
排序:
综合
最新
学生综合素质评价制度
立即下载
学校安全工作管理制度
立即下载
学校保安管理制度
立即下载
学校财会岗位职责制度
立即下载
学校财务公开制度
立即下载
学校处室管理人员的考核细则
立即下载
学校档案管理制度
立即下载
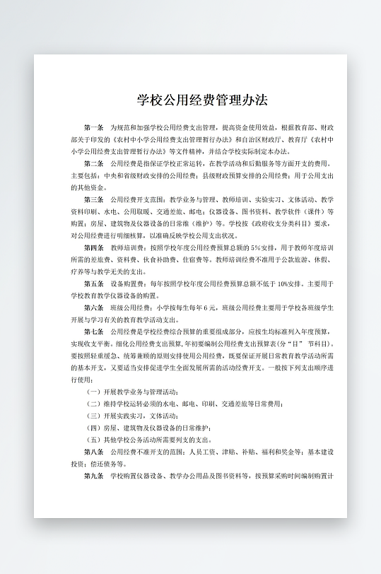
学校公用经费管理办法
立即下载
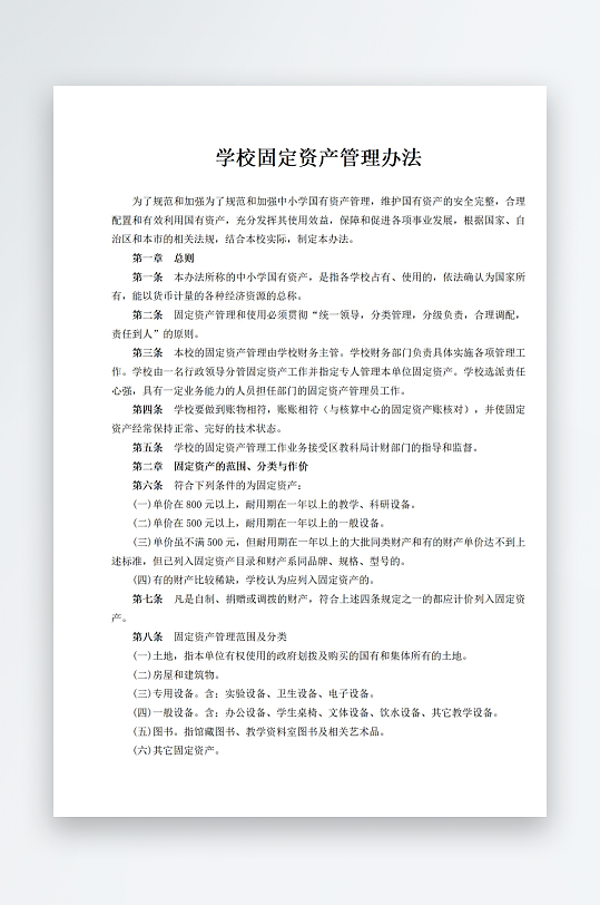
学校固定资产管理办法
立即下载
学校环境管理制度
立即下载
学校会议制度文档
立即下载
学校门卫人员职责
立即下载
学校民主管理制度
立即下载
学校内部牵制制度
立即下载
学校评优评先制度
立即下载
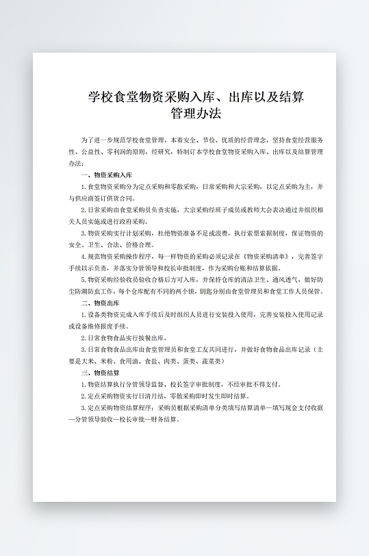
学校食堂物资采购入库出库以及结算
立即下载
学校收费管理制度
立即下载
学校收支管理办法
立即下载
学校体育工作评价制度
立即下载
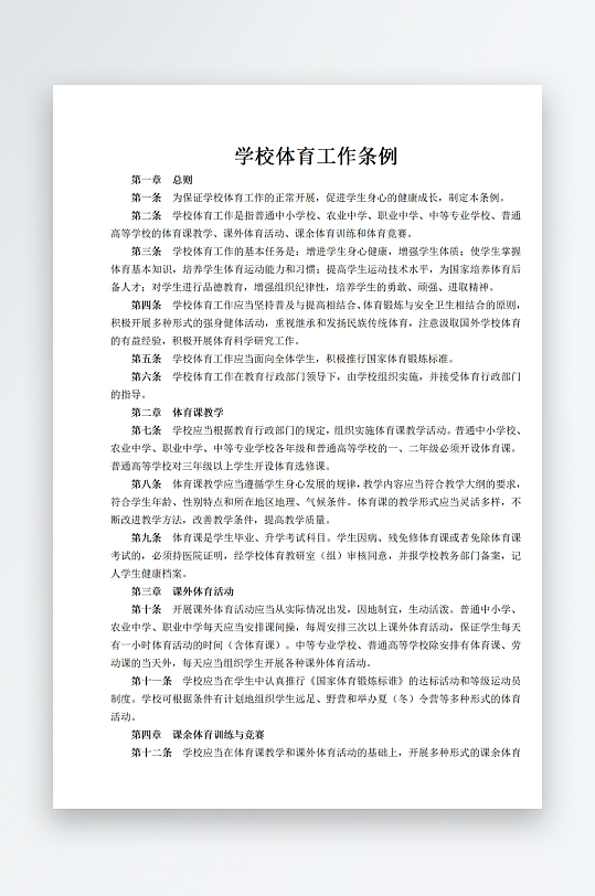
学校体育工作条例
立即下载
学校往来账款管理制度
立即下载
学校卫生工作条例
立即下载
学校物品管理和使用制度
立即下载
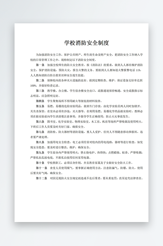
学校消防安全制度
立即下载
学校预算管理办法
立即下载
学校周边环境安全治理制度
立即下载
医务室人员职责制度
立即下载
仪器室管理员工作职责
立即下载
义务教育学校常规管理规定修订
立即下载
义务教育学校管理标准试行
立即下载
音乐器材室管理制度
立即下载
音乐室管理员工作职责
立即下载
‹
1
2
...
13
14
15
16
17
18
19
...
99
100
›
开通
VIP
赚钱
智能抠图
联系客服
企业客服
工作时间:9:00-18:30
在线咨询
复制QQ
常见问题>>
反馈
收藏
精品素材·每日更新
让设计更简单
.
商用作品 高速下载
.
精品素材 每日更新
.
原创精品 丰富多样
快捷登录 即可下载
微信登录
QQ登录
手机登录
还没有账户:
立即注册
微信注册
QQ注册
勾选并同意
《用户协议》
《网站公约》
手机注册
已有账户:
立即登录
快捷登录 即可下载
不能为空
不能为空
获取验证码
登录
QQ登录
微信登录
<
返回
还没有账户:
立即注册
注册
勾选并同意
《用户协议》
《网站公约》
QQ注册
微信注册
<
返回
已有账户:
立即登录